比利闪记私域运营--群机制配置
客户群的机制配置其实就是给群聊配置一套积分体系,设计一套客户群的积分体系时,我们应该先想明白制定的因素和标准,并且需要关注客户的需求和反馈,如果客户积分体系设计的不满意,那么整个系统就会失去吸引力,便会成为一套摆设,所以我们在制定积分体系时一定需要考虑如下一些因素和标准:
1.目标客户群特征:积分体系应当适合目标客户的需求、消费行为和消费习惯等特征。具体而言,应当考虑目标客户的年龄、性别、消费水平、消费偏好等因素。
2.顾客行为计算标准:设计积分体系时应当考虑如何进行积分累积、计算和兑换等操作。例如,应该确定每个行为所对应的积分数值、多少积分可以兑换对应的福利、积分有效期等规则。
3.等级升级标准:制定不同的等级标准,例如等级升级所需的最低积分值、积分有效期、升级期限等规则。等级升级标准应当具体,让用户更容易明白如何升级。
4.爆品、品类的加权处理:不同品类、不同爆品的积分释放能力不同,需要在设计积分体系时考虑加权处理。例如,对某些热门商品进行重点照顾用户购买这些商品会得到额外的积分奖励。
5.公平合理性:设计积分体系需要考虑每个客户的公平性和合理性。建议积分体系要流程透明,规则公示,每个客户享有同等的机会和福利,不能因为某一个客户积分余额太高就给予特别的优待。
最后我们还要与客户保持沟通更改和调整积分体系是必要的。
在日常客户群运营中,我们并不能做到面面俱到,但是我们尽可能做到尽心尽力,那么在客户群的积分体系设计标准上,我们大家准备了一套案列,大家可以根据行业不同,套用修改升级。主要包括:私域用户等级升级体系,社群的积分体系与淘汰机制,积分兑换与积分管理机制,以及群淘汰副本,四套表格满足实体商家 99% 的私域群机制需求。
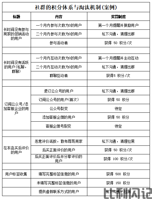
首先我们来设计私域社群的积分体系设计,具有游戏性、升级和奖励机制,以及淘汰机制:如图



积分兑换与积分管理机制(案例)
积分兑换规则:
|积分数量|兑换商品金额(元)|
|100 积分|1元商品|
|1000 积分|10元商品|
|3000 积分|30 元商品|
|4000 积分|40 元商品|
备注:为保障每个客户的权益,每个客户一次性最多可用积分兑换商品金额总和的 20%,实际兑换金额为顾客填写订单时的金额减去优惠后的金额,门槛为积分总数必须达到 2000 分以上,兑换有效期为3个月。
积分兑换时间:
兑换时间:凭有效积分需在规定的有效期内进行兑换,超过时间则积分将自动作废。
积分兑换方式:
1.线下实体店兑换:客户可直接到实体店兑换商品,需提供有效积分等信息以进行兑换。
2.线上商城兑换:客户可前往线上商城进行商品兑换,同样需在订单结算时提供有效积分等信息以进行兑换。
积分兑换商品:
1.商品类别: 会员通过使用积分实现的兑换商品仅限于公司指定类别商品具体兑换商品详见兑换商品列表。
2.商品数量:会员可根据积分兑换列表自由挑选兑换商品,但每周最高可兑换总金额不超过 500 元。
3.商品库存:兑换商品的数量有限,兑换时如商品已售罄,则提供其他!等价值的商品。
积分兑换成本:
1.使用积分兑换商品最高折扣比例不超过商品价格的 50%;
2.积分抵用现金的比例不得超过应付金额的 50%。
积分管理:
1.积分冻结:如会员使用本人以上会员卡或订单进行不正当交易,公司有权利冻结会员账户内所有积分;
2.积分使用:会员可根据积分兑换列表自由兑换积分所对应的商品;
积分兑换订单:
1.兑换商品订单已提交后,无法通过个人操作进行改变或取消,请按照要求仔细核对兑换选项及兑换须知。
2.经会员确认提交后,如需变更或取消并重新兑换,相关积分经原扣除后重新计算并予以兑换。积分兑换记录客服提供在线查询兑换记,提高积分兑换的透明度。
积分余额查询:
会员用户可以向客服申请查询自己的积分数量。
客户群淘汰规则:
1、当用户积分低于某群门槛积分时(清退出群聊)
2、不满意群规或积分制度的用户(清退出群聊)
3、长时间无法通过微信/邮件/电话直接联系上的用户(清退出群聊)
4、对信用不良,欠债款,高风险用户(选择性清除)
5、对一人多号的用户或一号存在同一类型群聊时(选择性清除)
6、对于长时间没有活跃或者活跃度较低的客户(选择性清除)
联系我们:对智能英语项目感兴趣,请联系:潘老师 158 6675 0001(微信同) 。
免责声明:本站除原创内容外,部分信息来源于互联网,如有信息侵犯了您的权益,请告知,本站将立刻删除。
开放声明:本司【单词突击Pro】系列产品接受教育同仁各种形式合作交流,旨在Ai教育的快速普及,消除行业信息差,共同提高行业服务质量与口碑,提升行业参与者的生存质量。





